Managing $65 million in assets under management and onboarding thirty new households each year looks like success from the outside. For this mid-sized wealth management firm, however, rapid growth exposed operational cracks that quietly threatened scalability. The firm had momentum, but the systems, structure, and clarity needed to support the next stage of growth were not keeping pace.
Without addressing those foundational gaps, their ambitious plans would remain out of reach.
Main Challenges Beneath the Growth
As the firm expanded, its client experience systems lagged behind. Technology was fragmented and outdated, making service delivery more complex than it needed to be. Roles and responsibilities were unclear, which created confusion across the team and slowed execution.
At the same time, the firm faced a major advisor transition. A retiring lead advisor needed to step back without disrupting client relationships or revenue. Compensation planning added another layer of complexity, as leadership tried to balance current budgets with future hiring needs. Growth was happening, but it was fragile.
How My Virtual COO Rebuilt the Foundation
The transformation focused on three critical areas: profit growth, team culture, and client experience optimization. Each decision was grounded in operational reality and designed to support sustainable scaling.
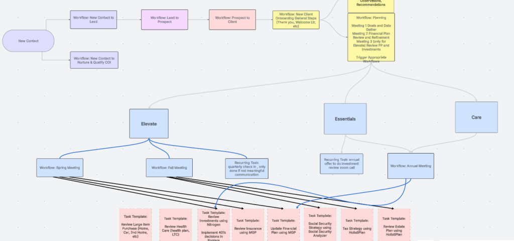
Technology Integration and Process Automation
We introduced an AI notetaker integrated directly with the firm’s CRM to reduce administrative burden and increase advisor productivity. Client experiences for lower revenue segments were digitized to improve consistency without overextending the team. Automated workflows were built to support both sales and client service processes, while Calendly was enhanced to protect advisor time, streamline scheduling, and improve the overall client experience.


Strategic Planning and Goal Alignment
The firm shifted away from unrealistic five-year projections and adopted achievable three-year goals that aligned with real capacity. Advisor transition processes were documented to ensure continuity and trust throughout the change. Compensation plans were redesigned to support future hiring needs while accounting for advisor transitions already underway.

Team Structure and Role Optimization
We clarified roles, responsibilities, and development paths to support a high-performance team culture. Productive meeting agendas replaced inefficient discussions and improved accountability. Clients were transitioned thoughtfully from a retiring lead advisor, while others were shifted so the Senior Lead Advisor could focus on business development. The firm also identified future staffing needs and onboarded two summer interns to support special projects and client review meetings.

This work followed our CXOX framework, which aligns client experience and operations experience across the firm.
The Results
With clearer systems and stronger structure in place, the firm increased its client base from 427 to 447 households. The retiring advisor successfully phased out of the lead role with zero client loss. CRM processes were developed and implemented, and key operational roles were added to support continued growth.
Most importantly, the firm moved from reactive growth to intentional scaling.
Key Takeaways
Strong growth requires systems that can support it. Aggressive targets only work when timelines reflect capacity. Advisor transitions succeed when client experience and internal alignment receive equal attention. Documented processes create leverage as teams grow and roles evolve.
Why It Worked
Growth became sustainable because ambition finally matched operational reality. Clear processes reduced friction, defined roles improved execution, and technology supported daily workflows instead of complicating them. Advisor transitions were handled with both client trust and team dynamics in mind, creating stability during a critical period of change.
Ready for Your Success Story?
At My Virtual COO, we help Holistic Health, Financial, and Law businesses and nonprofits strengthen operations so growth does not outpace structure. We bring clarity to systems, teams, and strategy so momentum turns into long-term success.
We boost the foundational aspects of your business operations:
- Growth and Profit Projections
- Organizational Design, Roles, Responsibilities and Career Pathing
- Lean Process Design
- Client and Operations Experience Design
- Productive Collaboration
- Time Management
- Business C-Suite Operations Training





